Instance Verification Kit (IVK)
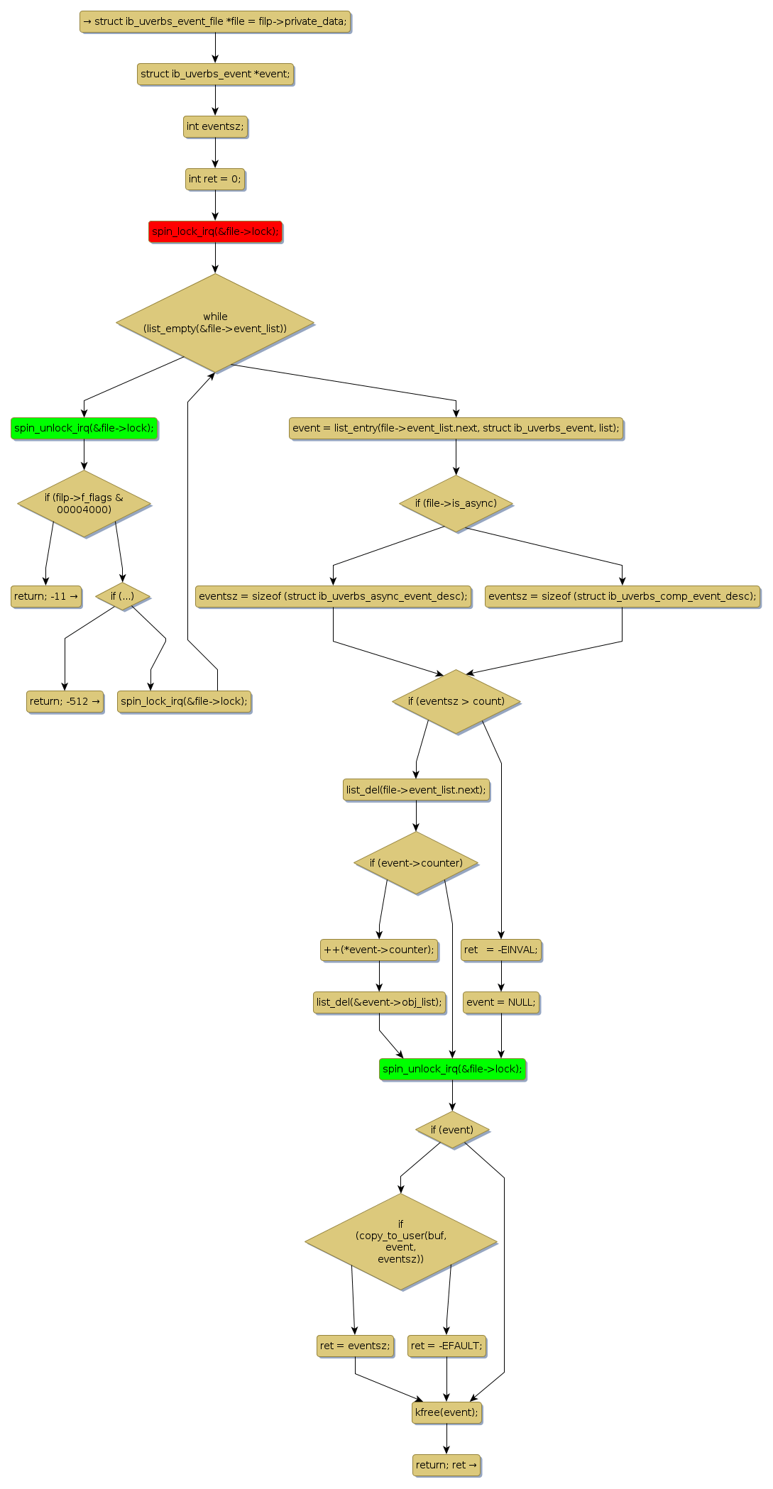
spin lock @ [10165+27+/linux-3.19-rc1/drivers/infiniband/core/uverbs_main.c]
Instance Signature: lock
|
The Matching Pair Graph:
|
|
Function Name
|
Control Flow Graph (CFG)
|
Events Flow Graph (EFG)
|
Source Correspondence
|
|
ib_uverbs_event_read
|
|
|
[9951+20+/linux-3.19-rc1/drivers/infiniband/core/uverbs_main.c]
|